Project details

PRIN 2022 Research Project "ENCAPSULATE": ENhanced CAtalytic fractionation and depolymerization Processes for a Straightforward valorization of lignocellULosic biomass to chemicals and mATErials. Progetto di Ricerca di rilevante interesse Nazionale, Bando 2022 Prot. 2022KTAH2L.

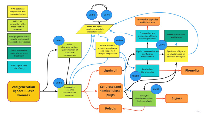
The ENCAPSULATE project deals with the development of innovative and highly efficient catalytic processes for the fractionation and in-situ upgrading of second generation lignocellulosic biomass (L-Bio) toward both highly delignified cellulose, valuable polyols and sugars (e.g. xylitol, sorbitol, mannitol and glucose) and lignin oil (LO). L-Bio is known to be the most abundant non-food, waste biopolymer available on earth, therefore representing the most promising feedstock to meet the criteria of a more sustainable circular economy. Noteworthy, ENCAPSULATE aims to promote a straightforward, well-rounded approach toward the sustainable valorization of all the three main components of L-Bio. In particular, the fractionation process will be performed in the presence of advanced, easily separable and recyclable heterogeneous catalysts following two main approaches, which represent the state of the art of these kind of processes: the Reductive Catalytic Fractionation (RCF) and the acid catalyzed organosolv reaction with organic carbonates/glycols mixtures. In this way, a high purity cellulose solid fraction can be recovered and further valorized through two main strategies: i) by promoting a consecutive depolymerization towards sugars (glucose) and/or related polyols (sorbitol and mannitol), valuable products for the sweeteners and special polymers sectors or ii) to produce green materials for the removal of organic and inorganic pollutants from wastewater and to be used as supports for flow catalytic processes.
Particular attention will be paid in the valorization of hemicellulose: for instance, whenever possible, its depolymerisation via hydrolysis/hydrogenolysis will be promoted in-situ during the fractionation step, in this way recovering highly valuable sugars and polyols for the sweetening sector (i.e. xylose and xylitol) and finally limiting the downstream processes of the herein proposed supply chain. Finally, complex mixtures of LO are expected to be achieved during the fractionation stage. These mixtures will be deeply characterized via GPC, 2D-NMR, 2D-HSQC, 31P-NMR, DSC and TGA analyses and further split into suitable sections depending on the molecular weight through the state of art of separation technologies. In this way, while the low and high weight lignin will be used for the preparation of capsules for the delivery of active ingredients, of nanoparticles for water remediation purposes, and of nanolubricants; the medium weight LO will be further treated through a catalytic depolymerisation process with the final aim to achieve high valuable bio-based phenolics. To sum up, the ENCAPSULATE project opens the way to the innovative, comprehensive valorization of low valuable L-Bio, ranging from pruning residues of urban trees to agriculture and forestry wastes, by advanced novel technologies, with a particular focus to the recyclability of the prepared lignocellulosic derivatives.

Project schemes and info

Schematic view of the processes under investigation in the ENCAPSULATE project.

Schematic view of the processes under investigation in the ENCAPSULATE project.

ENCAPSULATE “lignin first” approach.

ENCAPSULATE “lignin first” approach.

ENCAPSULATE chemical valorization of both CE and HE fractions.

ENCAPSULATE chemical valorization of both CE and HE fractions.

Pert chart, modalities of integration and collaboration in ENCAPSULATE

Pert chart, modalities of integration and collaboration in ENCAPSULATE